GoKit 3采用可扩展式的硬件设计方案。核心硬件是包括:功能扩展板、ESP8266 WiFi模块。
同时GoKit 3兼容标准Arduino接口、Hi3518E WiFi模块、语音模块等相关模组。
GoKit 3开发套件使用机智云物联网云服务平台,使用自定义数据点的IoT开发框架,用户可以试用其方便地开发智能硬件产品。
乐鑫ESP8266 拥有高性能无线SOC,给移动平台设计师带来福音,它以最低成本提供最大实用性,为 WiFi 功能嵌入其他系统提供无限可能。

WiFi模组(正面):

WiFi模组(反面):


GoKit 3功能扩展板兼容多种型号的WiFi模组,用于连接各种外设传感器,用于模拟实际应用功能,其拥有丰富的扩展接口(如咪头接口、扬声器接口、语音降噪接口等),并兼容标准 Arduino 接口,方便开发者在其上完成二次开发。
| 序号 | 硬件功能 | 功能说明 |
|---|---|---|
| 2 | 红外探测器 | 可以探测是否有阻挡 |
| 3 | RGB LED | 可编程全彩LED灯 |
| 4 | 可编程电机 | 可编程正反转及调速电机 |
| 5 | 温湿度传感器 | |
| 6 | 三个可编程按键 | |
| 7 | 一组咪头接口 | |
| 8 | 扬声器接口 | |
| 9 | 语音降噪模块接口 | |
| 10 | USB转Uart接口 | 可以更方便对GoKit供电,并打印日志 |
| 12 | 双模式模组接口 | 可按需求切换为SOC模式或MCU模式 |
| 13 | OLED接口 | 可复用SPI等其他接口 |
| 预留接口 | 具有电源输出、SWD、Uart TTL等接口功能 |
功能扩展板实物图(正面):

功能扩展板实物图(反面):

功能扩展板上设计有三个可编程按键,用户可根据需要来使用。
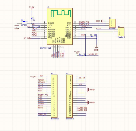
硬件原理图如下:

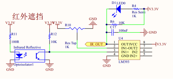
扩展板上采用一个单光束反射式红外光电传感器ST188,该传感器模块对环境光线适应能力强,其具有一对红外线发射与接收管,发射管发射出一定频率的红外线,当检测方向遇到障碍物(反射面)时,红外线反射回来被接收管接收,经过比较器电路处理之后,红色指示灯会亮起,同时信号输出接口输出数字信号(一个低电平信号),可通过电位器旋钮调节检测距离,有效距离范围2~80cm,工作电压为3.3V-5V。该传感器的探测距离可以通过电位器调节、具有干扰小、便于装配、使用方便等特点。比较器采用LM393,工作稳定。
硬件原理图如下:

扩展板上设计了一款有已校准数字信号输出的温湿度传感器:DHT11。
该传感器是一款含有已校准数字信号输出的温湿度复合传感器。它应用专用的数字模块采集技术和温湿度传感技术,确保产品具有极高的可靠性不卓越的长期稳定性。传感器包拪一个电阻式感湿元件和一个 NTC测温元件,并不一个高性能MCU连接。因此该产品具有品质卓越、抗干扰能力强、性价比极高等优点。每个 DHT11 传感器都在极为精确的湿度校验室中进行校准。校准系数以程序的形式储存在 OTP 内存中,传感器内部在检测信号的处理过程中要调用这些校准系数。单线制串行接口,使系统集成变得简易快捷。超小的体积、极低的功耗,信号传输距离可达 20 米以上,产品为 4 针单排引脚封装。
相关参数:精度湿度+-5%RH, 温度+-2℃,量程湿度20-90%RH, 温度0~50℃。
驱动的时序图如下图所示:

硬件原理图如下:

为了模拟现场的执行机构,扩展板上设计一个微型直流电动机,采用L9110进行驱动。
L9110是为控制和驱动电机设计的两通道推挽式功率放大专用集成电路器件,将分立电路集成在单片IC之中,使外围器件成本降低,整机可靠性提高。该芯片有两个TTL/CMOS兼容电平的输入,具有良好的抗干扰性;两个输出端能直接驱动电机的正反向运动,它具有较大的电流驱动能力,每通道能通过800mA的持续电流,峰值电流能力可达1.5A;同时它具有较低的输出饱和压降;内置的钳位二极管能释放感性负载的反向冲击电流,使它在驱动继电器、直流电机、步进电机或开关功率管的使用上安全可靠,产品为 4 针单排引脚封装。
管脚波形图:

硬件原理图如下:

扩展板上设计了一个RGB三色LED指示灯,通过P9813驱动,可以实现对LED的全色彩控制。
P9813 是一款全彩点光源 LED 驱劢芯片,采用 CMOS 工艺,提供三路恒流驱劢及256级灰度调制输出。采用双线传输方式(DATA不CLK),内建再生,可提升传输距离。用于驱动显示灯光发换、各式字符发换、彩色动漫图案。根据不同控制器和客户不同形式要求,进行脱机或联机运行。
该芯片的特点:
驱动的时序图如下图所示:

注意:由于 P9813 不是标准的 I2C 接口,为了节约 IO,电路连接在 I2C 的总线上,但是需要配置为 GPIO,根据时序图来实现调色,调光的功能。
硬件原理图如下:

有机収光二极管(Organic Light-Emitting Diode,OLED)具有自収光,不需背光源、对比度高、厚度薄、规角广、反应速度快、可用于挠曲性面板、使用温度范围广、构造及制程较简单等优异之特性,被认为是下一代的平面显示器新兴应用技术。
功能扩展板提供一个OLED屏幕接口。
硬件原理图如下:

功能扩展板提供一个扬声器接口。
硬件原理图如下:

功能扩展板提供一组咪头接口。
硬件原理图如下:

扩展板采用了标准的 Arduino 接口,能使扩展板与Arduino之间无缝链接,也可以插在任何标准的Arduino 的 MCU 主板中。
硬件原理图如下:

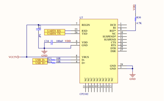
扩展板预留一个 USB 接口,方便用户调试和通信。转换芯片采用CP2102,具有集成度高的特点,可内置USB2.0全速功能控制器、USB收发器、晶体振荡器、EEPROM及异步串行数据总线(UART),支持调制解调器全功能信号,无需任何外部的USB器件。
硬件原理图如下:

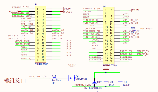
拓展版提供一个双模式模组接口,可按需求切换为SOC模式(GoKit 3所使用的模式)或MCU模式。
硬件原理图如下:

扩展板提供一个语音降噪模块接口。
硬件原理图如下:

功能板将部分没有用到的接口全部引出,方便开发者扩展应用。
下图是预留的扩展接口:

P6 接口是Arduino的外置兼容接口。
P7 接口中有一组SWD接口(可用于模组程序烧录)、一组Uart TTL接口(用来输出模组Debug日志)。
P9接口具有电源输出、共地的功能。
使用Gokit 系列开収套件,用户将拥有机智云开发者专有账号,给予开发者进入机智云云平台的技术支持,包括开发者所需要的资料及SDK、社区论坛服务、以及其他服务。
机智云官方网站:http://www.gizwits.com/
开发者论坛: http://club.gizwits.com/forum.php